营业执照注销怎么办理网上申请(营业执照注销多少钱)
注销企业怎么办?
听说需要很多材料,
还要去报纸上登公告,
好难~
先别急~
本期小编将带大家了解
“一窗通”注销企业的相关内容
大家一起来围观吧!
如何在“一窗通”注销企业?
第一步
输入网址:
http://www.shanghai.gov.cn进入上海市注销企业“一窗通”网上服务页面,点击“我要注销企业”。
第二步
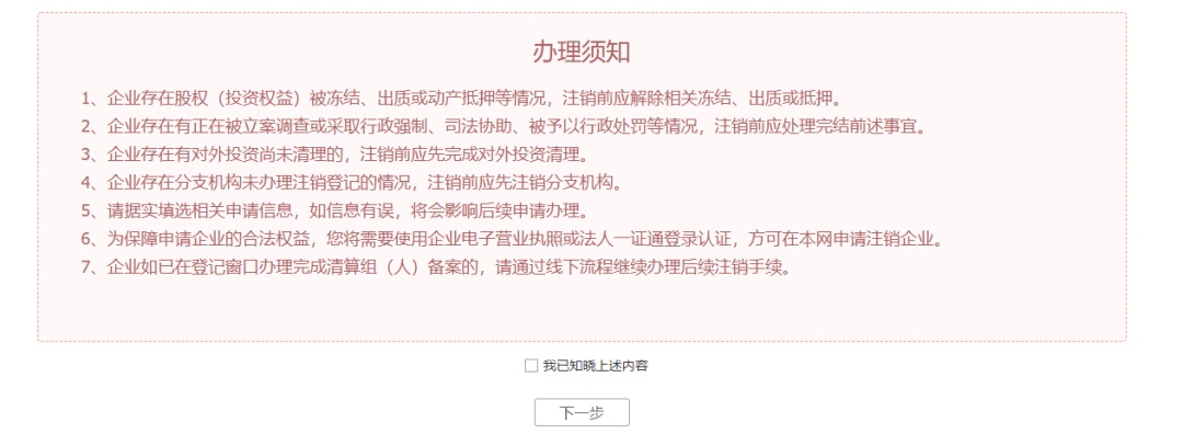
显示“办理须知”,阅读后,在方框内点击“我已知晓上述内容”后,即可点击下一步。
第三步
选择“企业自行办理”或“代理机构办理”。
第四步
进入“验证企业身份”环节,以下三种方式选择其一即可登录。
第五步
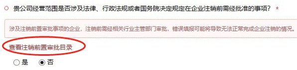
点击“查看注销前置审批目录”,查看企业是否涉及注销前需经批准的事项。
第六步
根据实际情况,勾选企业目前的情况。
第七步
根据实际情况,勾选企业是否存在下列情况。
第八步
对注销程序进行选择,注销程序分为:简易注销、普通注销两种。选择相应注销程序,并进行信息填写。
简易注销
选择简易注销后,根据提示填写相关企业信息。
按照提示点击“确定”
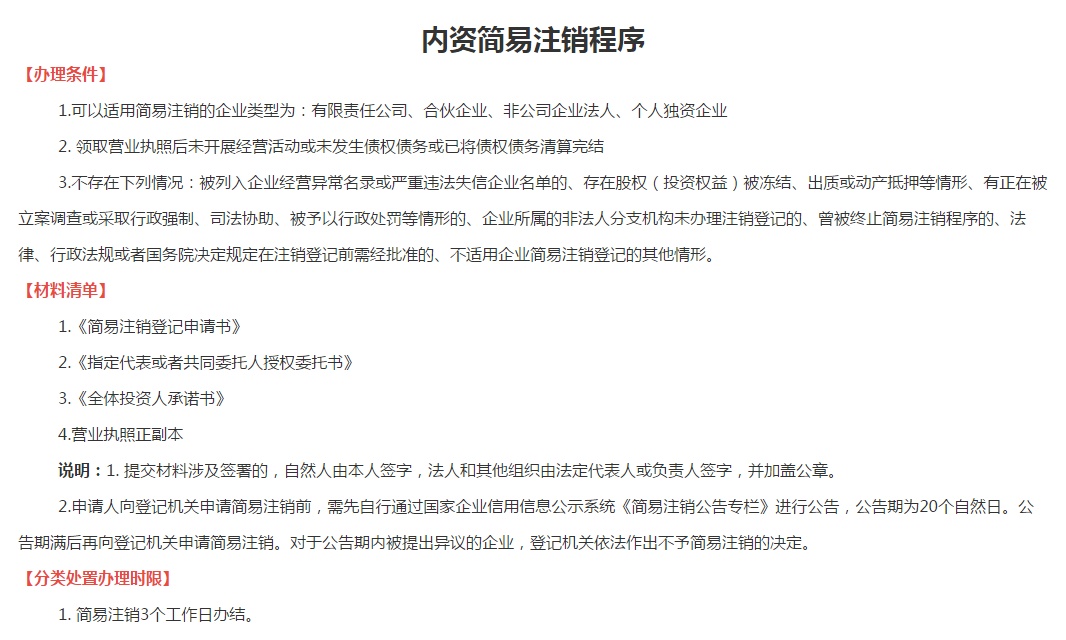
简易注销办事指南:
点击填写简易注销公告内容:
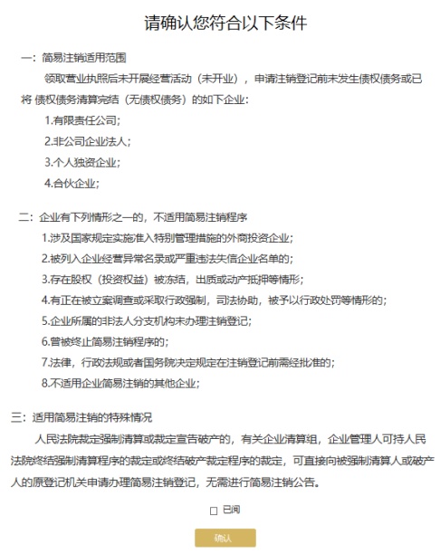
确认企业是否符合简易注销条件:
填写并上传全体投资人承诺书:
保存承诺书并进行简易注销公告:
(以上操作完成后,即简易注销公告完成。)
1、企业可以从提交简易注销公告开始至正式提交简易注销登记申请前主动撤销简易注销公告。
2、公告期内被提出异议的企业,可在公告期满30日内自行撤销简易注销公告。
需要注意的是:一个企业仅有一次申请简易注销的机会,撤销后不能再提交简易注销公告、申请办理简易注销登记手续
(备注:简易注销公告期满(20个自然日)后,企业可持简易注销相关材料至指定窗口办理。)
普通注销
选择普通注销的:一、填报清算组备案信息及委托代理人信息。
二、选择债权人公告方式。
三、对是否涉及海关业务进行勾选,并选择录入银行账户撤销预约信息(可跳过此步骤)。
四、提交后,所有信息填写完毕。
备注:选择“一窗通”进行清算组备案的企业无需前往受理点进行线下清算组备案,选择“一窗通”刊登注销公告的无需在报刊上刊登注销公告。待注销公告期(45个自然日)满后,出具清算报告,并准备好相应注销材料前往指定窗口办理注销手续。


