个体营业执照网上注销流程(网上注销个体工商户营业执照)
简易注销网上办理操作指南
根据市场监管总局、国家税务总局联合发布《关于进一步完善简易注销登记便捷中小微企业市场退出的通知》(国市监注发〔2021〕45号)规定,简易注销登记的适用范围拓展至未发生债权债务或已将债权债务清偿完结的市场主体。
扩围后,简易注销适用范围是什么?又如何办理简易注销呢?今天,申税小微就把简易注销办理流程安利给您!我们一起来看一下吧!
简易注销适用范围
对申请简易注销的纳税人,符合下列情形之一的,可免予到税务机关办理清税证明,直接向市场监管部门申请办理注销登记。
1
未办理过涉税事宜的;
2
办理过涉税事宜但未领用发票、无欠税(滞纳金)及罚款的。
所以,这就意味着,企业申请注销,还是要清理完债务债券,发票以及相关的涉税事项哦!
利好消息
1
1. 个体工商户简易注销,不需要提交承诺书,无需公示;
2
简易注销登记公示时间由45天变为20天。
简易注销办理流程
企业注销方面,上海税务部门与上海市场监管协同联动,在全国率先打造注销企业“一窗通”服务平台,以数据为中心,为企业提供个性化、智能化注销指引,为符合条件的企业提供简易注销服务,进一步提升了办理企业注销的效率。符合简易注销条件的纳税人,税务部门会同步市场部门登记的简易注销信息。
那么,简易注销的办理流程究竟是怎么操作的呢?我们接着往下看吧!
“一窗通”简易注销操作流程
一、输入网址:
http://yct.sh.gov.cn/repeal_yct_portal进入上海市注销企业“一窗通”网上服务(以下简称注销平台)页面,点击“我要注销企业”。
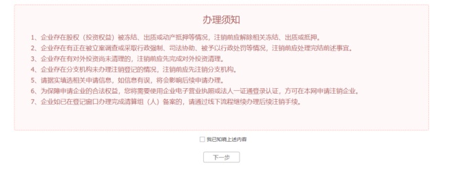
二、显示“办理须知”,阅读后勾选“我已知晓上述内容”后,即可点击下一步。
三、选择“企业自行办理”或“代理机构办理”。
四、进入“验证企业身份”环节,以下三种方式选择其一即可登录。
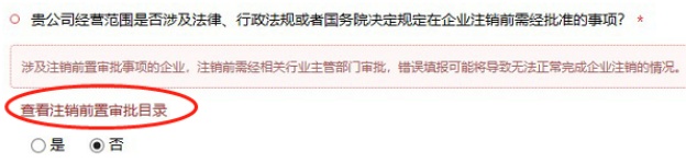
五、点击“查看注销前置审批目录”,查看企业是否涉及注销前需经批准的事项。
六、根据实际情况,勾选企业目前的情况。
七、根据实际情况,勾选企业是否存在下列情形。
八、对注销程序进行选择,注销程序分为:简易注销、普通注销两种。选择相应注销程序,并进行信息填写。
九、简易注销。
1.选择简易注销后,填写相关企业信息,并按照提示点击“确定”后进入注销平台办理跟踪页面。
2.点击“填写简易注销公告”,填写简易注销公告内容:
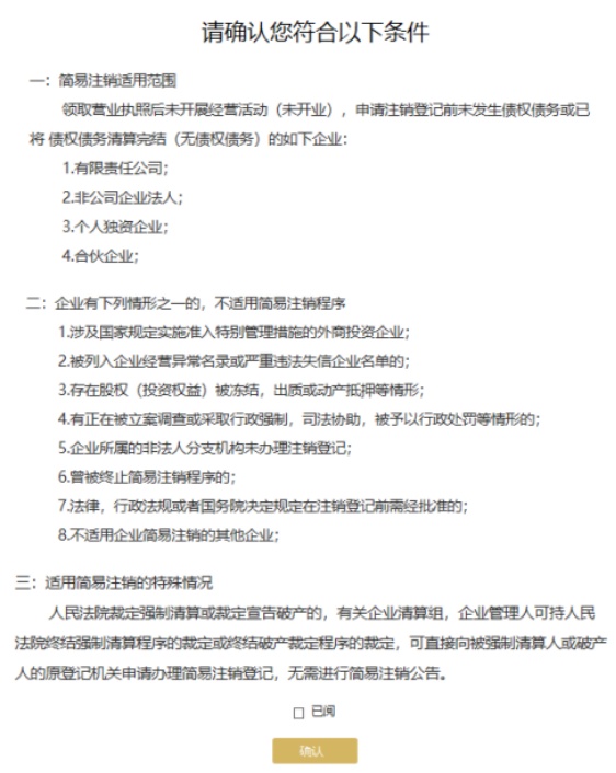
3.根据提示确认企业是否符合简易注销条件,勾选“已阅”点击“确认”进入下一步。
4.填写并上传全体投资人承诺书,点击“保存并公示”完成简易注销公告。
5.点击“确认”完成简易注销公告提交。
6.企业应当在简易注销公告期满后20日内向登记部门正式提交简易注销申请,也可以从提交简易注销公告开始至正式提交简易注销申请前主动撤销简易注销公告,撤消后不能再提交简易注销公告,申请办理简易注销登记手续。
7.简易注销公告提交后,可通过注销平台办理跟踪页面查看简易注销公告情况。
8.简易注销公告期满后如无异议,企业向登记机关申请办理简易注销,注销完成后平台显示简易注销办结状态。
不适用简易注销程序的情形
1
涉及国家规定实施准入特别管理措施的外商投资企业;
2
被列入企业经营异常名录或严重违法失信企业名单的;
3
存在股权(投资权益)被冻结、出质或动产抵押等情形;
4
有正在被立案调查或采取行政强制、司法协助、被予以行政处罚等情形的;
5
企业所属的非法人分支机构未办理注销登记的;
6
曾被终止简易注销程序的;
7
法律、行政法规或者国务院决定规定在注销登记前需经批准的;
8
不适用企业简易注销登记的其他情形。
特殊规定
人民法院裁定强制清算或裁定宣告破产的,有关企业清算组、企业管理人可持人民法院终结强制清算程序的裁定或终结破产程序的裁定,向被强制清算人或破产人的原登记机关申请办理简易注销登记。
总之,企业简易注销规范透明且便捷高效,税务部门可在平台上实现预审并出具个性化“诊断书”,告知企业是否符合税务免办或即办条件,减少和简化材料提交的数量和要求。
对符合简易注销登记条件的企业,平台会清晰明了地提示企业进入国家企业信用信息公示系统办理简易注销,并可在平台查看简易注销办理进度和具体办理要求。


