在海南注册公司有哪些优惠政策(海南注册公司流程和费用)
海南自贸港开局以来,一大波利好政策不断出台。其中,企业入驻海南,不仅可以享受大量税收优惠政策,在人才支持、货物流通、财税支持、资金融通、配套支持、产业园区等各个方面均有政策支持。海南自贸港企业入驻公共服务平台通过解读以及与当地园区合作,对海南公司注册可享受的税收及财政补贴政策方面进行盘点总结,我们一起了解一下吧。

企业所得税
1、鼓励类企业实行15%的企业所得税优惠政策优惠内容: 鼓励类企业实行15%的企业所得税优惠税率企业类型: 鼓励类产业企业适用条件:①注册在海南自由贸易港;②实质性运营条件说明:实质性运营,是指企业的实际管理机构设在海南自由贸易港,并对企业生产经营、人员、账务、财产等实施实质性全面管理和控制。鼓励类产业目前为目录管理,包含国家公布的内资鼓励目录-《产业结构调整指导目录》、针对外商投资的鼓励目录-《鼓励外商投资产业目录》及海南自己发布的鼓励目录-《海南自由贸易港鼓励类产业目录》。如何享受: 预缴享受、资料留存备查
注:只要是设立在海南的企业,主营业务为目前各级公布的鼓励类产业目录中的任意一条,且主营业务收入占总收入的60%,就可以享受15%的优惠税率。此前国家税收政策中,仅对于高新技术企业、中小型科技企业等有15%的税率优惠,海南15%的优惠政策适用范围更广、辐射行业及企业更普遍。
2、三大产业境外投资免税政策优惠内容:旅游业、现代服务业、高新技术产业2025 年前新增境外直接投资所得免征企业所得税企业类型:旅游业、现代服务业、高新技术行业企业适用条件:①境外分支机构 ②子公司持股比例超过20% ③在被投资国(地区)的企业所得税法定税率不低于5% ④ODI正规投资出去。3、符合条件的资本性支出,一次性税前扣除或加速折旧摊销政策优惠内容:固定资产/无形资产一次性扣除(不超过500万)、加速折旧/摊销(超过500万)适用条件:①新购置(含自建、自行开发)②单位价值标准500万元 ③不包含房屋、建筑物
个人所得税
优惠内容: 高端人才和紧缺人才,个人所得税超过15%予以免征人才类型: 高端人才、紧缺人才适用条件:①劳动关系需在海南②劳动合同或聘用协议期限超过1年③在海南缴纳社保超过6个月④一个纳税年度内在海南自由贸易港收入达到30万元人民币以上⑤在海南做了人才认定。条件说明:来源于海南自由贸易港的综合所得(包括工资薪金、劳务报酬、稿酬、特许权使用费四项所得)、经营所得以及经海南省认定的人才补贴性所得如何享受: 在海南省办理个人所得税汇算清缴时享受。一般内地普遍采用“7档超额累进税率”,分别为3%、10%、20%、25%、30%、35%、45%;而海南则简化为3档,条件是只要在海南居住满183天的个人,收入来源于海南自贸港范围内所得,按照3%、10%、15%三档超额累进税率征收个人所得税,差不多和香港一样的优惠,对于高薪人才是实实在在地真金白银诱惑!以一个200万年薪的高管为例,在不考虑其他扣除因素的情况下,个税约为69万,税负接近35%,如果适用海南的人才政策,个税约为29万,降幅明显,达到58%。
进口环节税金
优惠内容:
· 企业进口自用生产设备免征进口关税、进口环节增值税和消费税
· 进口营运用交通工具及游艇免征进口关税、进口环节增值税和消费税
· 进口生产原辅料免征进口关税、进口环节增值税和消费税
· 对原产于海南或含进口料件加工增值超过30%的货物进入内地免征进口关税
适用条件:不属于负面清单的自用生产设备、营运设备、原辅料在进口环节可以免征进口税金,除了上述材料转售至内地需补征进口税金外,目前基本可以在岛内自由流转或直接出口。
如何享受:进口环节申报享受。
如在海南自建小的生产线,对于加工增值超过30%的货物可以进入内地免征进口关税,对于原材料到产生品增值额很高的产品通过免关税降低成本。
财政补贴及奖励
1、总部经济补贴



2、产业发展扶持(以部分产业为例)(1) 跨境电商产业

(2) 互联网产业人才引进奖励:

互联网产业创新及扶持:


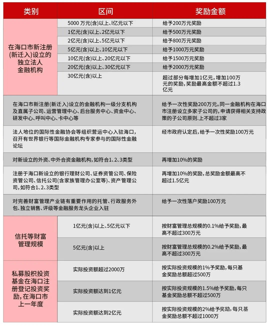
(3) 金融保险产业

数据来源于海口市政府网站。
园区税收返还
海南各大重点园区对海南注册的公司,根据公司的行业、年产值等情况,有相应的相应的激励政策,例如:
1、企业在园区当地缴纳的增值税,财政以地方留存(50%)的50%~80%扶持给企业,当月纳税,扶持奖励次月兑现。例如企业当月在园区缴纳100万增值税,地方留存50万,次月按照比例扶持企业25万~40万。
2、企业在园区当地缴纳的企业所得税,企业以地方留存(40%)的50%~80扶持给企业,以100万为例,扶持给企业的在20万~32万。3、地注册个人独资企业还可享受核定征收政策,核定所得税税率1.5%,综合税率可至4.86%,受到很多成本低利润高的服务类型企业采用。注:本文财政补贴项目均以入驻海口各大园区为例。目前,海南对于公司注册持完全开放的态度,招商基本“来者不拒”,公司提前布局海南还可以优先享受到优质低廉的土地、市场、品牌、人才、短期奖励政策资源。及早布局海南,竞争小,进入成本越低,机会越多。另外,海南自贸港的建设是国家战略,由中央层面的意志进行推动,公司落户海南,需要尽早行动。
来源:人才海南网 海南人才引进落户指导中心


