全国热线: 181-2459-9705   180-3342-3281
  全国热线: 181-2459-9705  180-3342-3281
深圳公司注册

横琴注册持股平台税收政策解读(小微企业税收政策解读)

发布时间:2022-02-22   阅读数量:322

职工持股平台税费如何?

合伙企业减持上市公司股票面临缴纳6%的增值税和5-35%的个人所得税(非创投合伙企业)。而如果是个人直接减持原始股,则只需缴20%的个人所得税。

实务中,为保持公司的控制权,防止职工影响管理层决策,通常会设立职工持股平台(有限合伙企业),以激励职工,但可能面临较多税负。

职工持股平台税费如何?

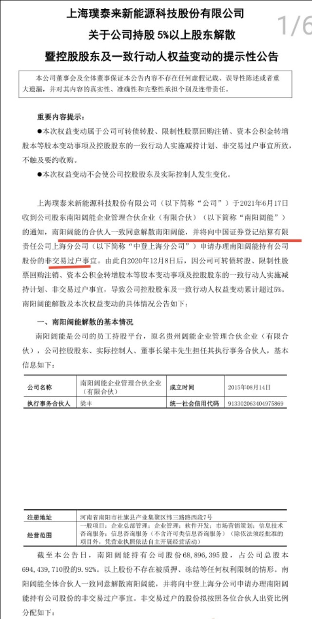
本案例经典之处在于公司上市后,解散合伙企业,通过“非交易过户方式”,将职工通过合伙企业间接持股还原至个人直接持股,同时为了保持公司控制权,签署“一致行动协议”。


网站导航
联系电话
QQ咨询

服务热线
181-2459-9705